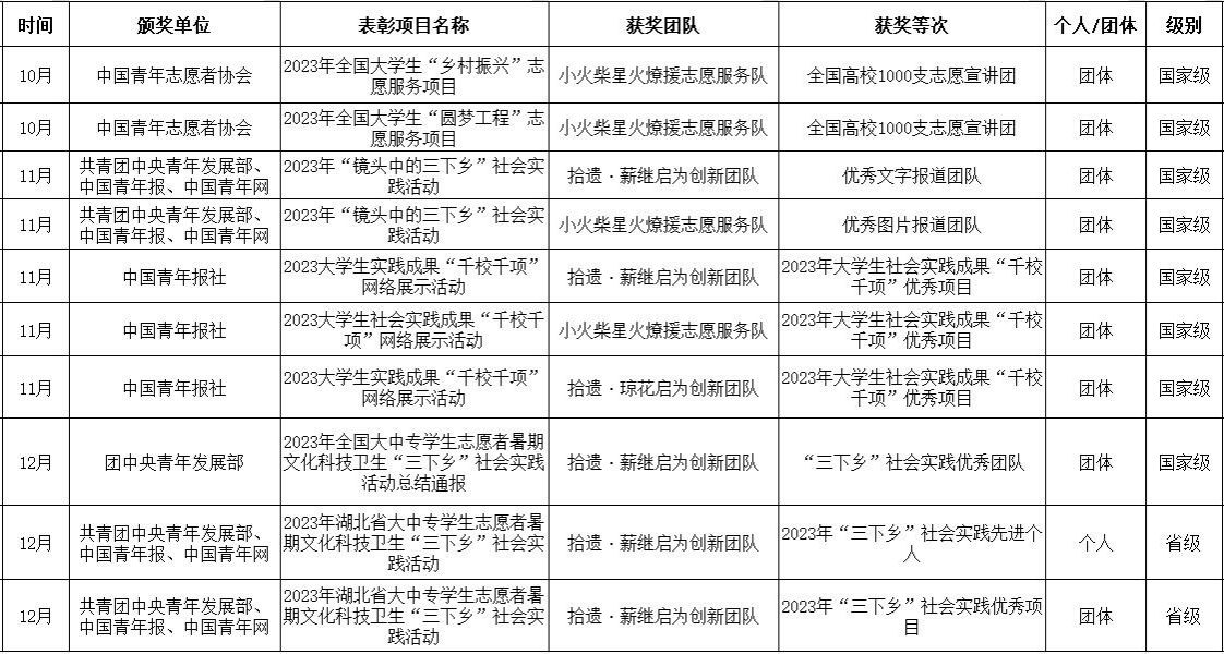
本网讯(文 胡霄寒/图 甘甜)近日,共青团中央、中国青年报、中国青年网、中国青年报社、中国青年志愿者协会先后发布了2023年暑期社会实践各类活动成果遴选结果,英国上市公司365汽车工程学院“启为创新”实践团队和“小火柴”星火燎援志愿服务队累计荣获集体及个人国家级奖项8项、省级奖项2项。其中,“启为创新”在团中央“三下乡”社会实践活动总结通报中再次获评“优秀团队”,全省共有25支团队获此荣誉。

学院高度重视实践育人工作,坚持以习近平新时代中国特色社会主义思想为指导,打造思政育人新阵地、构建实践育人新格局,以文化思维打造育人品牌,引领广大青年学子深入基层实践,在社会大课堂中成长成才。
以文铸魂:在德育实践上深耕细作
多年来,学院持续推进“青马工程”,将“从纸上学”与“在实践中学”结合起来,使其成为学院思想政治工作的重要平台,年均开展10余次专项活动和20余次关联活动,培育了一大批品德高尚、素质过硬的优秀团员青年。学院还充分利用鄂西北地区革命教育基地武当山、丹江口大坝、南水北调纪念园、东风工业遗产等红色文化资源来激发学生的情感认同,依托学生党支部“微党课”微活动"“微榜样”“微服务”“"微视频”五微课堂,以党建带团建,广泛开展讲党史故事、缅怀革命先烈、寻访英雄模范等系列实践活动,激发学生的爱党爱国情怀。

以文育人:在课程实践上凝聚合力
学院不断优化顶层设计、创新培养方式、整合资源平台,持续融合“第一课堂”和“第二课堂”,强化家国情怀、专业教育与中国发展实践相结合的思想认识。7月以来,选拔了一批24届毕业生以课程实习替代的模式到多家车企开展“创造性”劳动教育。11月,学院逐步打通劳动教育课与专业实训课的融合渠道,每周分批组织学生到实验室开展“探索性”劳动教育。依托志愿者联合会招募学生到十堰市图书馆、周家沟社区、黄龙镇小学开展“服务性”劳动教育。今后将结合“一院一品”实施要求,打造具有汽车特色的劳动教育大课堂。

以文化人:在社会实践上塑造品牌
学院聚焦“文化传承、内涵提升”,每年组建60余支实践队伍用脚步丈量祖国的大好河山,重点打造“启为创新”和“小火柴”两支品牌团队,不断积累、传承、发展。期间走访考察国家非物质文化遗产100余项,足迹覆盖30余个省市区,共建非遗实践基地8个,公开发表学术论文3篇,获得国家级、省级奖项50余项,在新华网、中国青年网等主流媒体发表新闻稿件8000余篇,拍摄了近30期《非遗在路上》《拾遗·重燃》系列纪录片,被人民网全期收录并在首页推送播放,在哔哩哔哩、抖音、微博等热门平台上点击量累计达到100万以上,产生了良好的社会影响力。

以文塑人:在思政育人阵地上启为创“新”
学院积极探索“五育并举”工作路径,推进学生工作职业化、专业化、专家化建设,于今年9月成立了“启为有声”辅导员工作室。“我们充分考虑了近年来在学生工作中已经取得的成果、经验和品牌,故而以‘启为’作姓、‘有声’为名,目的就是以‘启为创新’实践平台为基点来覆盖、影响更多的青年学生开拓进取、创新发展。我们会不断强化‘互联网文化’思维,读懂00后大学生,成为他们的知心人、引路人。也会充分融合新技术,创新工作室的运行模式,‘抱团取暖’‘共享共进’,大力开展辅导员思政的研究与实践,从‘思想’‘情感’‘学业’‘实践’四个维度来打造一个高品高质的育人阵地,实现辅导员专业能力提升和学生全面发展同频共振的目标。”工作室主持人胡霄寒老师介绍道。

截止至当前,工作室已产出多项思政科研成果,包括省教育厅、团省委、市社科联思政课题立项3项,校级课题2项;发表核心论文1篇,EI、CPCI论文3篇;在《中国网》教育栏目等国家级网站发表博文5篇,其中一篇阅读量五万以上;在《人民日报》客户端、《学习强国》、《湖北日报》及客户端发表多篇工作案例。同时,服务学生1800余人次、谈心谈话200余人、走访寝室100余次、学业帮扶160余人、职业指导300余人,运行状况良好。
下一步,学院将扎扎实实为写好育人这篇“大文章”进行创新探索。建优“大师资”队伍、构筑“大联动”格局、提升“大宣传”水平,做到把思想价值引领贯穿教育教学全过程和各环节,形成教书育人、科研育人、实践育人、管理育人、服务育人、文化育人、组织育人的长效机制。(审稿 杨亚会)