资讯平台

  • 文章点击量排行

学校要闻

学校获批10项省级教学改革研究项目

编辑:邓玉洁  点击:  时间:2024-01-22  作者:梁姗姗 龚雪  来源:教务处、研究生院

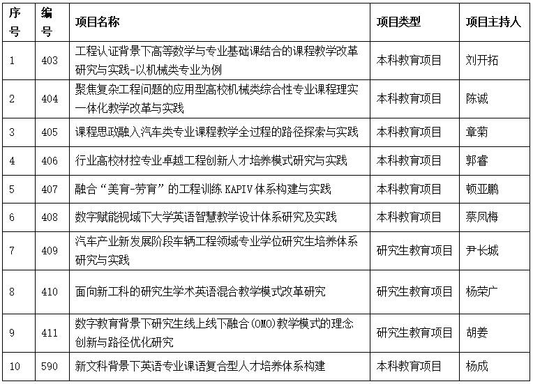
本网讯(文/梁姗姗、龚雪)根据《省教育厅关于公布2023年湖北本科高校省级教学改革研究项目的通知》(鄂教高函[2024]2号),学校10个项目获批省教育厅立项建设,其中本科教育项目7项、研究生教育项目3项。

省级教学改革研究项目对深入推进教育教学综合改革、落实立德树人根本任务、创新人才培养机制、不断提高人才培养质量有积极促进作用。学校将深入学习贯彻党的二十大精神,贯彻落实教育部和省教育厅一系列深化教育教学改革工作,加强教改顶层设计,把开展教学改革研究与实践作为深化教育综合改革、提高人才培养质量和凝练教学成果奖的重要基础,不断深化教育教学实践与创新,促进高质量人才培养体系建设。

学校将加强组织领导,做好项目的过程管理和监督检查,引导项目组树立质量意识,根据项目申请书和项目实施方案,做好调研论证、方案设计、成果总结等工作,按计划深入开展教学研究与实践,按期保质完成项目研究。(审稿 宫爱红)

地址:湖北省十堰市车城西路167号  邮编:442002  接待/接访电话:0719-8238177 (08:00-11:30,14:30-17:30)

昼夜值班电话:0719-8511110    传真:0719-8260748     版权所有:365英国上市公司(中国·VIP集团)官方网站-Official website 鄂ICP备10014071-1号

鄂公网安备 42030302000204号