资讯平台

  • 文章点击量排行

媒体汽院

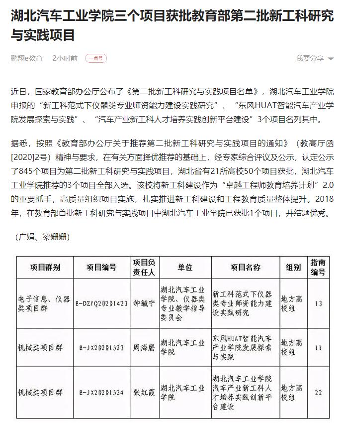
【一点资讯】英国上市公司365三个项目获批教育部第二批新工科研究与实践项目

编辑:广娟  点击:  时间:2020-11-05  作者:  来源:


地址:湖北省十堰市车城西路167号  邮编:442002  接待/接访电话:0719-8238177 (08:00-11:30,14:30-17:30)

昼夜值班电话:0719-8511110    传真:0719-8260748     版权所有:365英国上市公司(中国·VIP集团)官方网站-Official website 鄂ICP备10014071-1号

鄂公网安备 42030302000204号